首页
关于我们
产品展示
新闻动态
留言板

江苏高职提前招生

文章详情

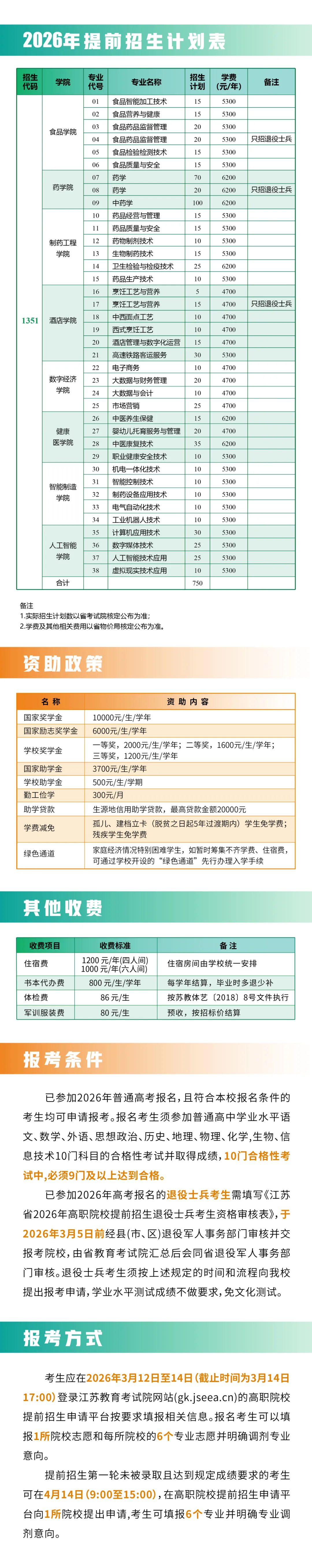
2026年江苏食品药品职业技术学院 计划750

2026-01-19

报名门槛:9合格

合格考赋分10分/门(满100分)

语文60+数学60+英语60+职测20(均为选择题)


江苏食品药品职业技术学院2026年提前招生报考指南


图片
图片
图片
图片
图片
图片
图片

点击上方图片打开招生小程序

更多招生咨询

1.【招生季 · 学院说】食品学院:掌握舌尖科技,创造美味未来

2.【招生季 · 学院说】药学院:仁和为本 弘药崇德

3.【招生季 · 学院说】制药工程学院:“制”周万物 “药”想未来

4.【招生季 · 学院说】健康医学院:“医”路前行   逐梦扬帆

5.【招生季 · 学院说】护理学院:天使扬帆   “护”梦启航

6.【招生季 · 学院说】酒店学院:承淮扬之韵,育美食匠人

7.【招生季 · 学院说】数字经济学院:“数”创未来,“经”彩有你

8.【招生季 · 学院说】智能制造学院:匠心智造 筑梦未来

9.【招生季 · 学院说】人工智能学院:AI赋能,智创未来


阅读152
分享
写评论...
发表评论
  • 登录评论
  • 匿名评论
提交
提交
首页